本產品基于紅外法水分分析傳感器的測試原理, 參照 ISO 15106-2/ASTM F1249 標準設計制造,為中、高水蒸氣阻隔性材料提供寬范圍、高效率的水蒸氣透過率檢測試驗。擁有專利的一體式3 個測試腔,高精度傳感器,內置專用計算機控制系統,提供精確的溫度、濕度、流量的調節與控制,具有極高的測試靈敏度和重復性。適用于食品、藥品、醫療器械、日用化學、光伏電子等領域的薄膜、片材、紙張、包裝件及相關材料的水蒸氣透過性能測試。
產品特點
獨創傳感器核心技術
Labthink 新一代水蒸氣分析傳感器,由 Labthink 全球研發中心自主研制,凝聚了中美傳感器技術領域的頂尖科技成果,掌握傳感器行業核心技術,精度和穩定性達到世界先進水平;
成熟工藝鍛造優質產品
30 年經驗,使 Labthink 擁有成熟且可靠的水蒸氣滲透檢測儀器制造技術。細節精雕細琢,設計不斷完善, 性能不斷提升,為用戶呈現了“設計優、材料優、性能優、傳感器優”的高端阻隔系列產品。
洞悉標準打造世界較全產品線
Labthink 準確掌握各類水蒸氣透過檢測方法的特點和差異,針對重量測試法 ASTM E96/GB 1037、紅外傳感器法 ISO 15106-2/ASTM F1249、電解傳感器法 ISO15106-3、濕度傳感器法 ISO15106-1/ASTME398 四大類測試方法打造了數款久經市場檢驗的成熟產品,形成了全球范圍內為全面的水蒸氣透過率檢測儀器產品線。
懂你所需傾我所有
Labthink 致力于為客戶提供適合的產品。無論您尋求科學溯源方法還是商業應用方法,無論應用于科學研究還是品控檢測,我們都可以為您匹配合適的產品,C390M 就是這精心組合的系列產品之一。
l 精確調節測試氣體的流量、濕度、溫度注 3
l 預熱時間短,測試條件能夠更快到達設定要求
l 不需要添加液體冷卻劑、催化劑或特殊氣體混合物
l 專家測試模式和快速測試模式,滿足不同應用場景和阻隔材料的測試要求
l 提供系統校準用參考膜
l 核心傳感器等重要部件有多重自我保護功能
l 不需要外配計算機,內置專用計算機系統
l 包裝件測試功能
測試原理
將預先處理好的試樣夾緊于測試腔之間,具有穩定相對濕度的氮氣在薄膜的一側流動,干燥氮氣在薄膜的另一側流動;由于濕度差的存在,水蒸氣會從高濕側穿過薄膜擴散到低濕側;在低濕側,透過的水蒸氣被流動的干燥氮氣攜帶至紅外水分傳感器,不同的水蒸氣濃度產生不同的光信號,通過分析計算得出濃度數值,進而計算試樣的水蒸氣透過率。對于包裝件而言,干燥氮氣則在包裝件內流動,包裝件外側處于高濕狀態。
參照標準
ISO 15106-2、ASTM F1249、GB/T 26253、JIS K7129、YBB00092003-2015
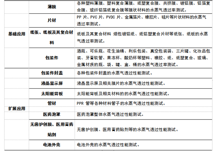
測試應用

技術參數


注 1:表中各項參數是在 Labthink 實驗室、由專業操作人員,依據相關實驗室環境標準的要求和條件測量得出。
注 2:DataShieldTM 數據盾系統提供安全可靠的數據應用支持,該系統可被多臺 Labthink 產品共用,請根據使用情況另外購買。
注 3:所述產品功能和參照標準均以“技術參數”“表 1:測試參數”中的具體標注為準。
地址:蘇州常熟市高新技術產業開發區金門路3號
電話:0512-52832123
電話:13616277072
郵箱:13616277072@163.com
更多產品導航